為做好佛山市2019年度高新技術企業認定工作,根據《廣東省科學技術廳 廣東省財政廳 國家稅務總局廣東省稅務局關于組織開展廣東省2019年高新技術企業認定工作的通知》(粵科函高字〔2019〕956號),結合高企工作實際,5月28日,佛山市科技局發布關于組織申報2019年高新技術企業認定的通知。
一、申報時間安排
2019年我市高企認定申報在省科技業務管理陽光政務平臺(網址:http://pro.gdstc.gov.cn/,以下簡稱“省陽光政務平臺”)開展,分3批次受理,每家企業只能申報1次。
為提高企業申報通過率,佛山科技局委托佛山市高新技術產業協會邀請有高企評審經驗的專家為企業提供免費的高企申報資料預評審服務。有需要的企業請提前與高新技術產業協會聯系,獲取預評審流程信息和簽訂服務協議書。
我市今年高企申報各批次有關工作的時間安排如下表:

二、申報企業范圍
(一)我市行政區域內注冊1年以上,且符合《高新技術企業認定管理辦法》第十一條有關規定的企業。
(二)2016年通過高企認定的企業,今年高企資格期滿終止,須提出重新認定(按照《工作指引》要求,自2016年起,高企3年有效期滿不再復審,均須重新認定)。2016年認定高企的企業,名稱或注冊地發生變化的,須先完成高企名稱變更,再進行高企申報。
(三)2017年、2018年認定的高企有效期未滿,不得提前重新認定。
三、申報程序
(一)網上注冊登記
1.首次申報的企業須按順序先后
①高新技術企業認定管理工作網(網址:http://www.innocom.gov.cn)注冊賬號。企業管理人員注冊個人賬號,登陸個人賬號后,通過“注冊企業賬號”功能,綁定企業賬號,上傳工商營業執照,核對并完善企業信息,系統審核通過后激活企業賬號。
②省陽光政務平臺(網址:http://pro.gdstc.gov.cn/)注冊的單位名稱和注冊號必須與高新技術企業認定管理工作網一致。注冊時需填寫單位名稱、社會信用代碼、單位管理員信息、主管部門、單位聯系方式等基本信息。企業注冊時選擇的主管部門應為所屬區科技局(經濟和科技促進局),選擇錯誤將影響申報。新注冊單位默認以社會信用代碼為登錄賬號,企業注冊時需準確填寫社會信用代碼。
2.已注冊的企業及時更新國家高企工作網、省陽光政務平臺上的企業信息。
3.企業注冊過但發生工商更名,需在該平臺更名模塊提出申請,由企業所屬區科技部門審核后完成更名。
4.存在多個注冊賬號的,需及時告知市科技部門,由市科技部門報省科技廳注銷多余賬號。
(二)填寫、提交高企申報材料
企業只需在省陽光政務平臺(網址:http://pro.gdstc.gov.cn/)登陸填報高企認定資料。完善單位的基本信息、單位融資信息等,將認定申報信息,逐一上傳附件材料,完成網上填報。注意主管部門應為所屬區科技局(經濟和科技促進局),選擇錯誤將影響申報。
企業為有效期內高企、或為高企培育庫入庫企業,須按要求在省陽光政務平臺完成“高企運行情況登記表”填報。未完成填報的企業,須補充填報后才可填報高企認定材料。
《高新技術企業認定管理辦法》第十一條有關規定:
(一)企業申請認定時須注冊成立一年以上;
(二)企業通過自主研發、受讓、受贈、并購等方式,獲得對其主要產品(服務)在技術上發揮核心支持作用的知識產權的所有權;
(三)對企業主要產品(服務)發揮核心支持作用的技術屬于《國家重點支持的高新技術領域》規定的范圍;
(四)企業從事研發和相關技術創新活動的科技人員占企業當年職工總數的比例不低于10%;
(五)企業近三個會計年度(實際經營期不滿三年的按實際經營時間計算,下同)的研究開發費用總額占同期銷售收入總額的比例符合如下要求:

其中,企業在中國境內發生的研究開發費用總額占全部研究開發費用總額的比例不低于60%;
(六)近一年高新技術產品(服務)收入占企業同期總收入的比例不低于60%;
(七)企業創新能力評價應達到相應要求;
(八)企業申請認定前一年內未發生重大安全、重大質量事故或嚴重環境違法行為。
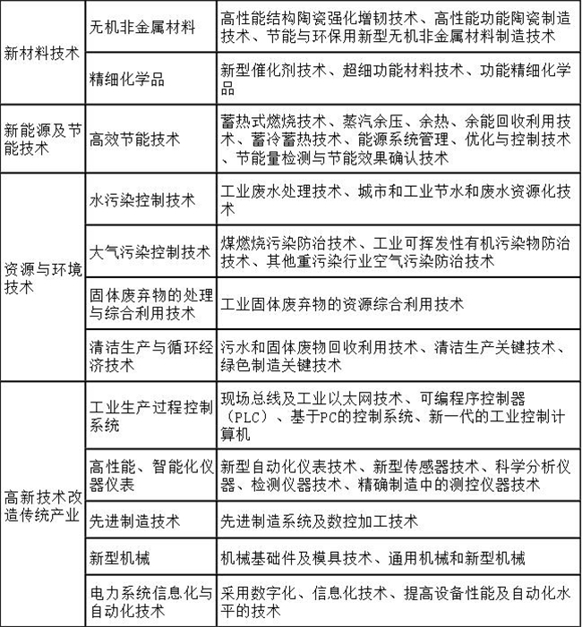
《國家重點支持的高新技術領域》規定的范圍中涉及建陶行業的有:

(相關信息來源:佛山市科學技術局、國務院新聞辦公室,美家網摘編整理)










